搜索
ss
关于我们

Home  /  关于我们

全部分类

信息公告

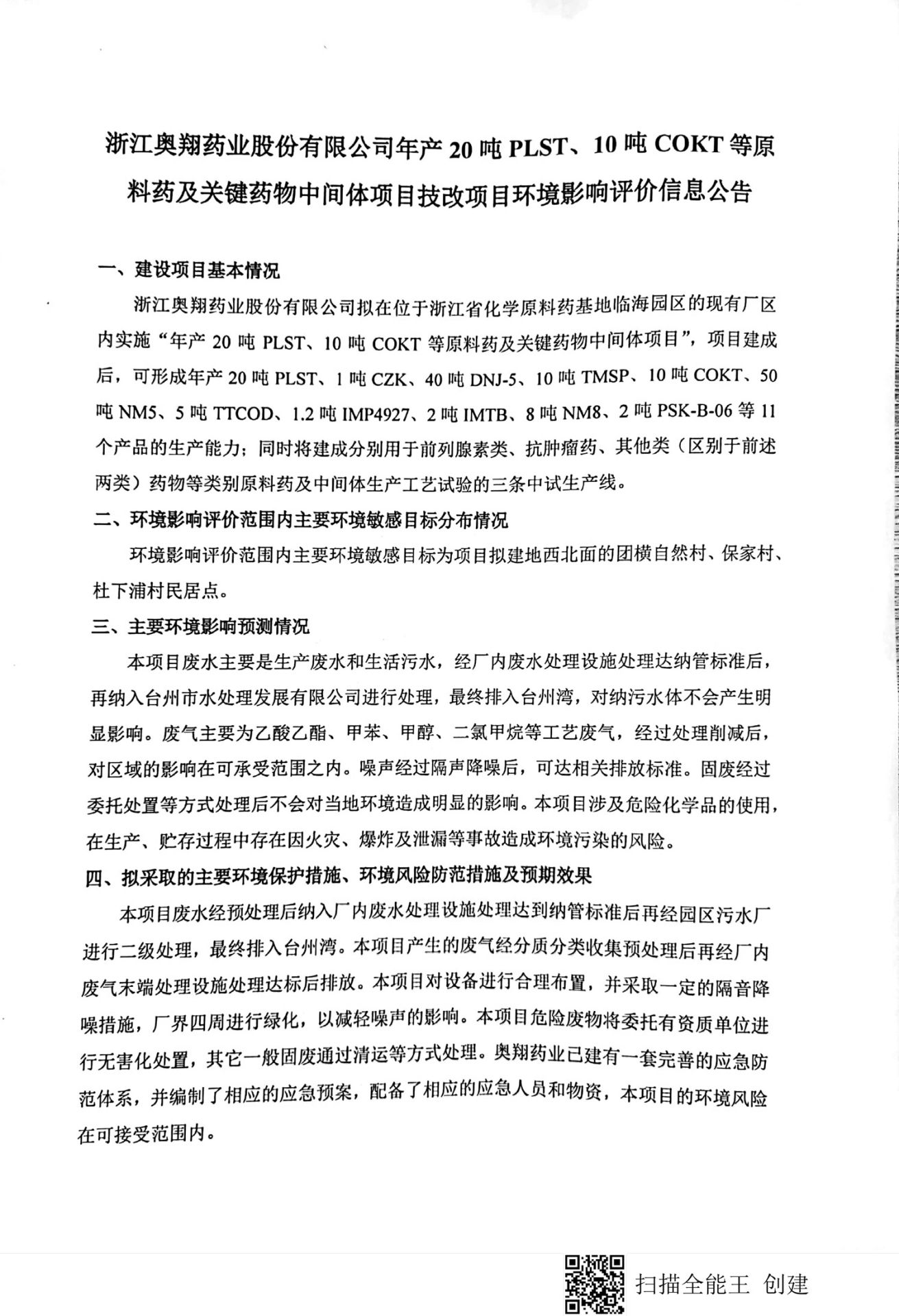
关键药物中间体项目环评公告

  • 分类:信息公告
  • 作者:
  • 来源:
  • 发布时间:2021-06-10 09:35
  • 访问量:

【概要描述】

关键药物中间体项目环评公告

【概要描述】

  • 分类:信息公告
  • 作者:
  • 来源:
  • 发布时间:2021-06-10 09:35
  • 访问量:
详情

Copyright © 合肥冉国应用开发有限公司